Page 11 - ADOC SUSTAINABILITY REPORT 2024
P. 11
ADOC SUSTAINABILITY REPORT 2024
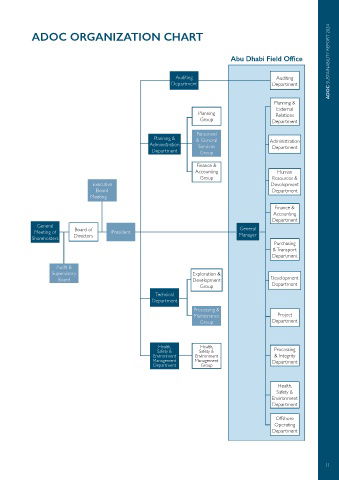
ADOC ORGANIZATION CHART
Auditing Auditing
Department Department
Planning &
External
Planning Relations
Group Department
Personnel
Planning & & General Administration
Administration Services Department
Department Group
Finance &
Accounting Human
Group Resources &
Executive Development
Board Department
Meeting
Finance &
Accounting
Department
General General
Meeting of Board of President Manager
Shareholders Directors
Purchasing
& Transport
Department
Audit &
Supervisory Exploration &
Board Development Development
Group Department
Technical
Department
Processing &
Maintenance Project
Group Department
Health, Health,
Safety & Safety & Processing
Environment Environment & Integrity
Management Management Department
Department Group
Health,
Safety &
Environment
Department
Offshore
Operating
Department
11

